Search for projects by name or address
Pentagon Chain is a zkEVM blockchain powered by Agglayer and secured by Ethereum. It is dedicated to mainstream adoption of Web3 gaming, DeFi, and SocialFi.
Pentagon Chain is a zkEVM blockchain powered by Agglayer and secured by Ethereum. It is dedicated to mainstream adoption of Web3 gaming, DeFi, and SocialFi.
Consequence: projects without a sufficiently decentralized data availability committee rely on few entities to safely attest data availability on Ethereum. A small set of entities can collude with the proposer to finalize an unavailable state, which can cause loss of funds.
Learn more about the recategorisation here.
2025 Mar 25 — 2026 Mar 25
There is no mechanism to have transactions be included if the sequencer is down or censoring. Although the functionality exists in the code, it is currently disabled.
STARKs and SNARKs are zero knowledge proofs that ensure state correctness. STARKs proofs are wrapped in SNARKs proofs for efficiency. SNARKs require a trusted setup.
Proof construction relies fully on data that is NOT published onchain. There exists a Data Availability Committee (DAC) with a threshold of 1/1 that is tasked with protecting and supplying the data.
Even though there is a 3d Timelock for upgrades, there are no forced transactions and thus no way to exit during operator censorship or downtime.
Only the whitelisted proposers can publish state roots on L1, so in the event of failure the withdrawals are frozen.
Set of parties responsible for signing and attesting to the availability of data.
There are no onchain assets at risk of being slashed in case of a data withholding attack, and the committee members are not publicly known.
There is no fraud detection mechanism in place. A data withholding attack can only be detected by nodes downloading the full data from the DA layer.
The committee does not meet basic security standards, either due to insufficient size, lack of member diversity, or poorly defined threshold parameters. The system lacks an effective DA bridge and it is reliant on the assumption of an honest sequencer, creating significant risks to data integrity and availability.
There is no delay in the upgradeability of the bridge. Users have no time to exit the system before the bridge implementation update is completed.
The relayer role is permissioned, and the DA bridge does not have a Security Council or a governance mechanism to propose new relayers. In case of relayer failure, the DA bridge will halt and be unable to recover without the intervention of a centralized entity.

Polygon CDK validiums utilize a data availability solution that relies on a Data Availability Committee (DAC) to ensure data integrity and manage off-chain transaction data. This architecture comprises the following components:
Each DAC node independently validates the batch data, ensuring it matches the received hash values. Upon successful validation, DAC members store the hash values locally and generate signatures endorsing the batch’s integrity. The sequencer collects these signatures and submits the transactions batch hash together with the aggregated signature on Ethereum. The PolygonCommittee contract is used during batch sequencing to verify that the signature posted by the sequencer was signed off by the DAC members stored in the contract.

The DA commitments are posted to the destination chain through the sequencer inbox, using the inbox as a DA bridge. The DA commitment consists of a data availability message provided as transaction input, made up of a byte array containing the signatures and all the addresses of the committee in ascending order. The sequencer distributes the data and collects signatures from Committee members offchain. Only the DA message is posted by the sequencer to the destination chain inbox (the DA bridge). A separate contract, the PolygonCommittee contract, is used to manage the committee members list and verify the signatures before accepting the DA commitment.
Funds can be lost if a malicious committee signs a data availability attestation for an unavailable transaction batch.
Funds can be lost if the bridge contract or its dependencies receive a malicious code upgrade. There is no delay on code upgrades.
No compression scheme is used.
The genesis state, whose corresponding root is accessible as Batch 0 root in the _legacyBatchNumToStateRoot variable of AgglayerManager, is available here.
Each update to the system state must be accompanied by a ZK proof that ensures that the new state was derived by correctly applying a series of valid user transactions to the previous state. These proofs are then verified on Ethereum by a smart contract.
Polygon zkEVM proof system PIL-STARK can be found here.
Polygon zkEVM circuits are built from PIL (polynomial identity language) and are designed to replicate the behavior of the EVM. The source code can be found here.
Funds can be lost if the proof system is implemented incorrectly.
SNARK verification keys can be generated and checked against the Ethereum verifier contract using this guide. The system requires a trusted setup.
The pessimistic proofs that are used to prove correct accounting in the Agglayer shared bridge are using the SP1 zkVM by Succinct.
Each update to the system state must be accompanied by a ZK proof that ensures that the new state was derived by correctly applying a series of valid user transactions to the previous state. These proofs are then verified on Ethereum by a smart contract.

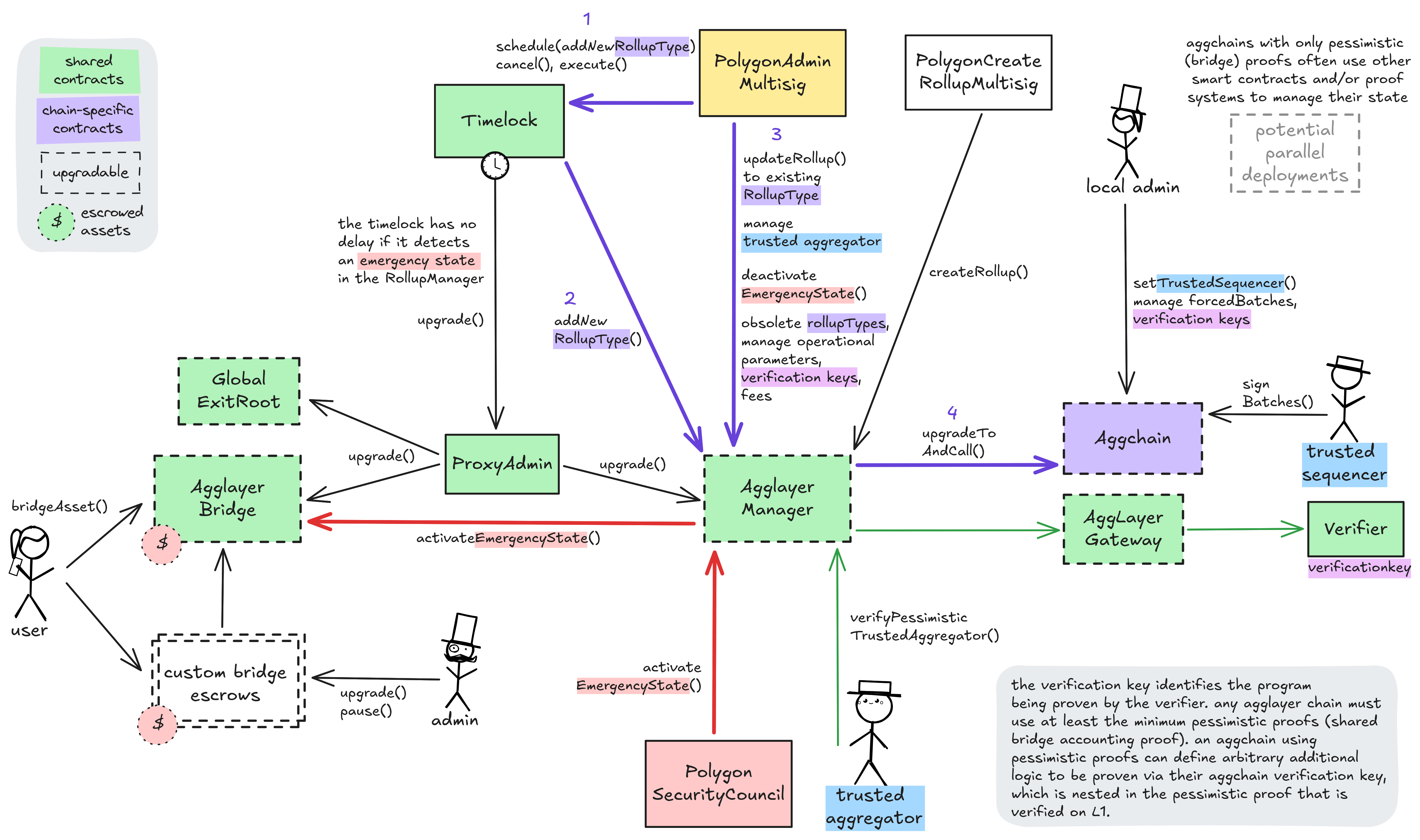
The regular upgrade process for shared system contracts and L2-specific validium contracts starts at the PolygonAdminMultisig. For the shared contracts, they schedule a transaction that targets the ProxyAdmin via the Timelock, wait for 3d and then execute the upgrade. An upgrade of the Layer 2 specific validium contract requires first adding a new rollupType through the Timelock and the AgglayerManager (defining the new implementation and verifier contracts). Now that the rollupType is created, either the local admin or the PolygonAdminMultisig can immediately upgrade the local system contracts to it. Chains using pessimistic proofs often have completely sovereign upgrade paths from the ones described here, but the shared contracts still remain relevant to them because they use them as escrow.
The PolygonSecurityCouncil can expedite the upgrade process by declaring an emergency state. This state pauses both the shared bridge and the AgglayerManager and allows for instant upgrades through the timelock. Accordingly, instant upgrades for all system contracts are possible with the cooperation of the SecurityCouncil. The emergency state has been activated 1 time(s) since inception.
Furthermore, the PolygonAdminMultisig is permissioned to manage the shared trusted aggregator (proposer and prover) for all participating Layer 2s, deactivate the emergency state, obsolete rollupTypes and manage operational parameters and fees in the AgglayerManager directly. The local admin of a specific Aggchain can manage their chain by choosing the trusted sequencer, manage forced batches and set the data availability config. For sovereign chains using pessimistic proofs they can manage any proof logic that might be used on top of the minimal pessimistic one. Creating new Layer 2s (of existing rollupType) is outsourced to the PolygonCreateRollupMultisig but can also be done by the PolygonAdminMultisig. Custom non-shared bridge escrows have their custom upgrade admins listed in the permissions section.
Only a trusted sequencer is allowed to submit transaction batches.
MEV can be extracted if the operator exploits their centralized position and frontruns user transactions.
Funds can be frozen if the sequencer refuses to include an exit transaction (CRITICAL).
There is no general mechanism to force the sequencer to include the transaction.
Users can be censored if the operator refuses to include their transactions.
Polygon Agglayer uses a shared bridge escrow for Rollups, Validiums and external chains that opt in to participate in interoperability. Each participating chain needs to provide zk proofs to access any assets in the shared bridge. In addition to the full execution proofs that are used for the state validation of Rollups and Validiums, accounting proofs over the bridges state (Polygon calls them ‘Pessimistic Proofs’) are used by external chains (cdk-erigon-sovereign and cdk-opgeth-sovereign variants). Using the SP1 zkVM by Succinct, even projects without a full proof system on Ethereum are able to share the bridge with any other Aggchain without adding additional trust assumptions.
Funds can be lost if the accounting proof system for the bridge (pessimistic proofs, SP1) is implemented incorrectly.

Allowed to commit transactions from the current layer to the host chain.
Permissioned to post new state roots and global exit roots accompanied by ZK proofs.
A Multisig with 5/9 threshold.
Participants (9):
0xcAB3…62f90xAb35…235E0xED7c…B5a20xdFEd…56Da0xffbf…32380xeD44…dB370x516e…46B70xA0B0…f2270xEad7…9dB2A Multisig with 6/8 threshold.
Participants (8):
0xFe45…2e4b0xaF46…261D0xBDc2…FEFf0x4c16…88910x3ab9…D6220x49c1…0E860x9F7d…86A00x2188…1C28A Multisig with 3/5 threshold.


Verifies ZK proofs for state roots of this Layer 2 via the PolygonRollupManager.
The main system contract defining the Pentagon Games Layer 2 logic. Entry point for sequencing batches.
Manages the members of the data availability committee (DAC) and the threshold for accepting commitments from them (Currently 1/1).
A verifier gateway for pessimistic proofs. Manages a map of chains and their verifier keys and is used to route proofs based on the first 4 bytes of proofBytes data in a proof submission. The SP1 verifier is used for all proofs.
The shared bridge contract, escrowing user funds sent to Agglayer chains. It is usually mirrored on each chain and can be used to transfer both ERC20 assets and arbitrary messages.
The central shared managing contract for Polygon Agglayer chains. This contract coordinates chain deployments and proof validation. All connected Layer 2s can be globally paused by activating the ‘Emergency State’. This can be done by the PolygonSecurityCouncil or by anyone after 1 week of inactive verifiers.
A merkle tree storage contract aggregating state roots of each participating Layer 2, thus creating a single global merkle root representing the global state of the Agglayer, the ‘global exit root’. The global exit root is synchronized to all connected Layer 2s to help with their interoperability.
A timelock with access control. In the case of an activated emergency state in the AgglayerManager, all transactions through this timelock are immediately executable. The current minimum delay is 3d.
Extension contract of the AgglayerBridge for asset metadata…
The current deployment carries some associated risks:
Funds can be stolen if a contract receives a malicious code upgrade. There is a 3d delay on code upgrades unless upgrade is initiated by the PolygonSecurityCouncil in which case there is no delay.